image with many plants

Preschool Finder - childcare app for parents & educators

The hassle-free approach for parents to find open kindergarten spots in Berlin and a helpful tool for educators: A case study.

Mar 29, 2019 – 10 min to read

Woman checking free kindergarten spots on her smartphone

Preschool Finder - childcare app for parents & educators

The hassle-free approach for parents to find open kindergarten spots in Berlin and a helpful tool for educators: A case study.

Aug 7, 2022 – 3 min to read

The challenge

This was my final project of the UX/UI design bootcamp at Ironhack Berlin, a two-week challenge. For this solo project, I challenged myself in finding a solution for parents who are looking for a place in kindergarten for their child. The reason why I tackled this problem was that many of my friends are currently struggling with that topic in Berlin.

Getting to know the problem

In a survey, I wanted to figure out if this is a general problem in Berlin or just an issue my friends are dealing with. And if so, I wanted to know what part of the process parents have problems with. A total of 58 parents participated in this survey. In the questionnaire, I asked parents the following questions:

  • Do/Did you have trouble finding a place for your child in kindergarten?
  • What frustrated you the most during the process?
  • What would have helped you in that process?
  • How long did it take you to find a free spot in the kindergarten?
  • What is the most important aspect to you when choosing a kindergarten?

Results from survey

The survey found that 72% of the 58 people surveyed had trouble finding a daycare spot. When asked what caused the most problems in their search, most said it was the searching process itself. In my additional research, I discovered that there's no central system in Berlin to help parents find open kindergarten spots. So, parents have to look on their own, which is even harder because there's a shortage of 228,000 kindergarten spots in Berlin (as of 2017).

A pie chart illustrating that 81% of the 58 surveyed individuals found the search for a spot to be the most frustrating aspect
A pie chart illustrating that 81% of the 58 surveyed individuals found the search for a spot to be the most frustrating aspect

In my survey, I also asked what things are most important when choosing a kindergarten. The responses I received were surprising to me. Here are a few quotes that show how frustrating the process is for parents.

I’ve made countless calls and sent many e-mails to every kindergarten nearby just to know if there is a free place for my child.

Meanwhile, I don’t care about the educational approach of the kindergarten, I would just be happy to find a free place.

Interviews with parents and daycare center

In addition to the survey, I had the opportunity to engage in conversations with parents and the owner of a kindergarten, gaining valuable insights into their application process and how they manage the influx of inquiries. The daycare center owner I interviewed shared that they receive an average of 4–5 requests daily. Despite currently having no available spots, the owner dedicates around 30 minutes each day to respond to incoming inquiries. The owner of the daycare center said it's really important to connect with parents. They stressed how crucial it is to check if there's a good understanding between the daycare team and the parents. It's also important to make sure everyone agrees on how education should be done.

It's important for us to get to know the parents and find out whether the chemistry between us is right and if we follow the same educational approach.

Even though the owner knows there are no open spots, they make an effort to respond to every request, saying, 'I try to reply to every request, although I know in advance that I have no free spot for them.' This commitment to communication shows the daycare center's dedication to keeping positive connections with families, even when facing challenging situations.

Evaluating research data

After I finished my research, I put all the information on the wall using sticky notes to make an Affinity Diagram. When I organized the information into big groups, I noticed that parents and kindergartens both have a similar problem with communication.

Sophie is Rearringing the Affinity Diagram
Rearranging the affinity diagram

Problem statements

While one group of people is annoyed to send many requests to check the availability of free places, the other group is frustrated to answer all incoming requests. So I decided to solve this problem and wrote two problem statements for each side:

  • Parents need to know the availability of free spots in kindergarten nearby, because at the moment there is no convenient way to find out in matter of time and communication.
  • Kindergarten need a way to communicate the availability of free spots, because at the moment they cannot manage to reply to all the incoming requests.​

User personas

I wanted to help two different groups, so I made profiles for them, called user personas

User Persona Emily- a Single Mum
Parent Emily - a single Mum
User Persona Max - a Kindergarden Owner
Kindergarden owner Max

Storyboard

In order to understand the process that parents are currently going through, I have created a storyboard and outlined the possible design opportunities (green text). In order to understand the process that parents are currently going through, I have created a storyboard and outlined the possible design opportunities.

Storyboard
Storyboard

User stories

I created user stories to highlight the main needs of the users and to consider how many features the product should include. Given that parents' primary concern is finding available spots, my intention is to focus on the most crucial features for now. Here is a snippet:

  • As a parent, I want to know where free spots are available so that I contact the kindergarten without wasting time.
  • As a parent, I want to search in my preferred area so that I find spots that are convenient for me.
  • As a parent, I want to contact the kindergarten easily so that I can get in touch with them.

Getting creative

The idea

The concept involves creating an app that allows parents to search for available kindergarten spots in their preferred area. Using the information gathered during the onboarding process, the system matches open spots and displays them in the chosen location.

A significant focus is also placed on enhancing communication between parents and educators. Within the app, parents can directly schedule meetings with day-care centers once they've selected a kindergarten spot. Through my research, I discovered that, due to time constraints, a group invitation for educators is most practical, allowing multiple parents to participate simultaneously.

For this to work, daycare centers need an application where they can announce available spots and schedule meeting dates. Initially, I decided to design the product with a primary focus on parents and outlined the concept on paper.

Concept Sketches shows the onboarding journey
Concept sketches shows the onboarding journey
Concept Sketches shows how to arrange a meeting with the kindergarden
Concept sketches shows how to arrange a meeting with the kindergarden

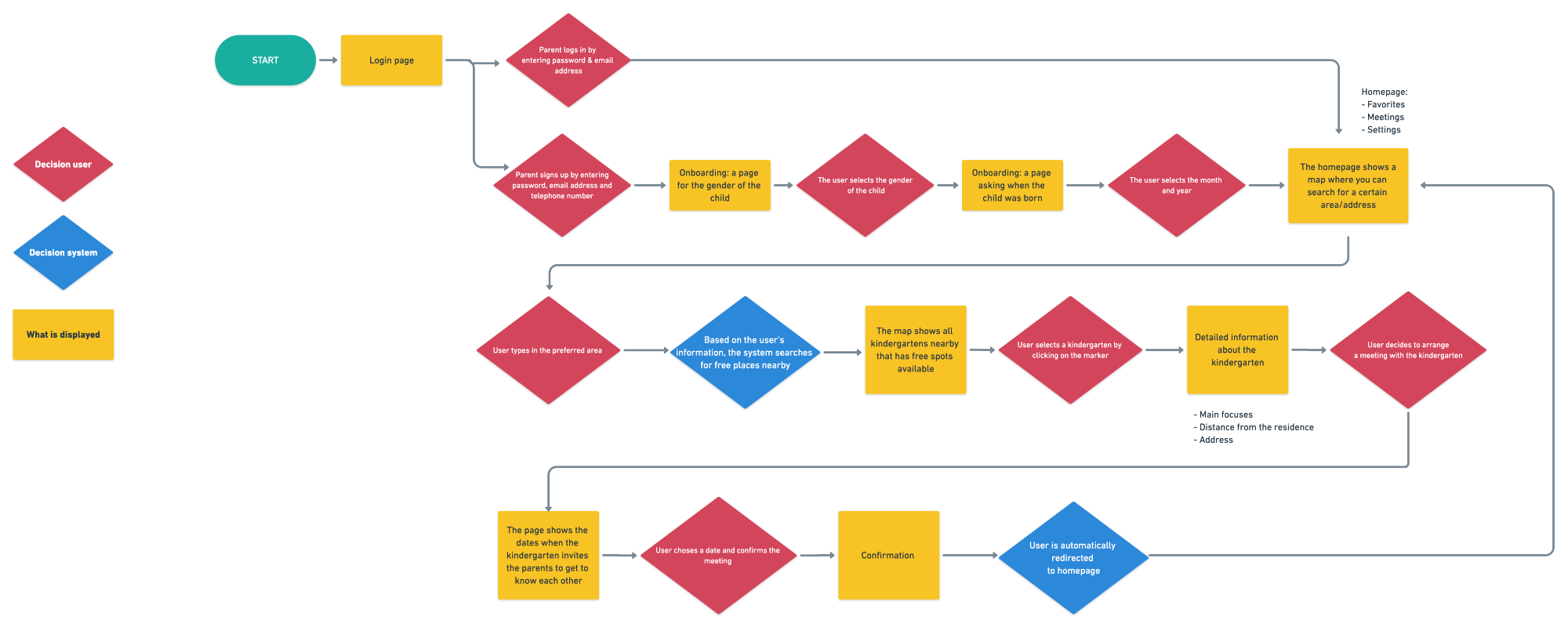
User Flow

I created the user flow, focusing on the happy path. This gave me information about how many screens I need to design.

The sequence of steps a user takes during the onboarding process and scheduling appointments
The sequence of steps a user takes during the onboarding process and scheduling appointments

Prototype & testing

I began by making a paper prototype and then carried out tests with users.

All screens and elements on paper that I need for testing with a paper prototype
All screens and elements on paper that I need for testing with a paper prototype

Paper prototype in action

Wireframes

After testing the paper prototype, I implemented several improvements. With the screens now displaying a higher level of realism, users found it easier to grasp the functionality of the app. I gathered valuable feedback and incorporated changes based on user input. Later, I conducted A/B tests to determine the preferred design among users.

All screens in higher level of realism
All screens in higher level of realism

Moodboard

I created the moodboard to convey my design concept and provide an impression of what the app might look like.

Moodboard providing an initial impression of the potential appearance of the app
Moodboard providing an initial impression of the potential appearance of the app

Style Tile

Moving into the detailed design phase, I established specific design guidelines to ensure a consistent look throughout the product. I chose Noto Sans and Noto Sans KR as the font styles, aiming for a serious tone, given that the app is primarily geared towards adults. The design emphasizes a formal and reliable appearance to build trust. I chose green as the primary color, drawing inspiration from nature and the playful environments of children's playgrounds.

Design Rules Captured in a Style Tile
Design rules captured in a Style Tile

High-fidelity screens

After finalizing the Style Tile, I turned my attention to the visual design.

Screens in the Finalized Visual Design
Screens in the finalized visual design

Interactive prototype

And here the final UI prototype of the childcare app, called Preschool Finder.

Presentation

After 2 weeks of work I presented my product to my course and afterwards I pitched the project at the Ironhack Berlin Hackshow in front of 100 people, including companies and experts.

Me Presenting the Prototype
Me presenting the prototype
Me talking at the Hackshow by Ironhack Berlin
Me talking at the Hackshow by Ironhack Berlin